This website requires JavaScript.
Explore
Help
Sign in
stancl
/
tenancy-docs
Watch
1
Star
0
Fork
You've already forked tenancy-docs
0
mirror of
https://github.com/stancl/tenancy-docs.git
synced
2025-12-16 03:54:02 +00:00
Code
Issues
Projects
Releases
Packages
Wiki
Activity
Actions
6c5959666c
tenancy-docs
/
source
/
assets
/
images
/
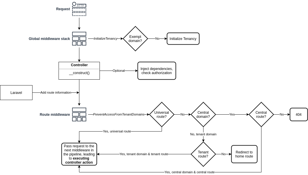
stancl_tenancy_middleware.png
Samuel Štancl
f8f354c323
3.x redesign
2020-06-08 21:20:15 +02:00
69 KiB
1052x600px
Raw
History